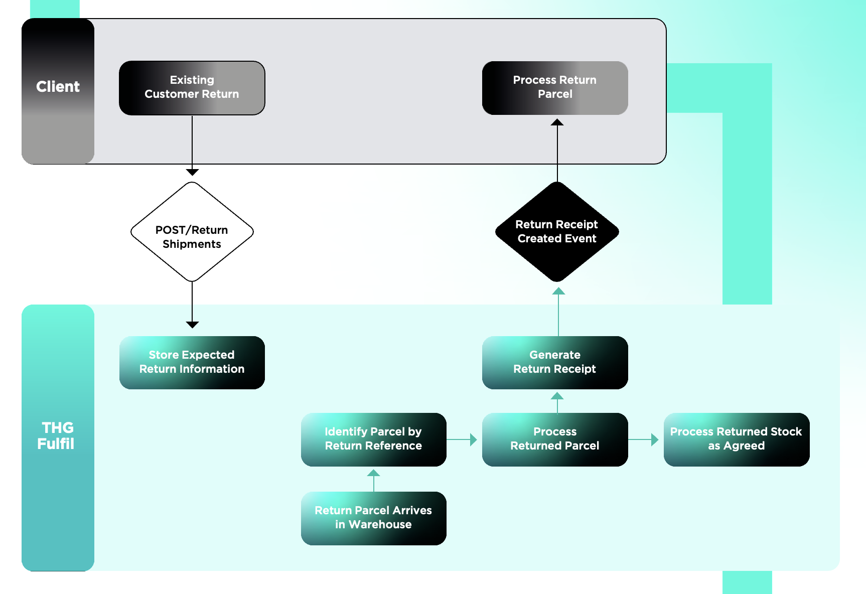
Customer Returns

THG Fulfil does not manage interactions with your customers, so you can continue handling returns using your existing processes and simply notify us of the outcome.
Regardless of where the customer initiates the return, ensure their parcel includes a scannable reference and notify us with the return details. This ensures the facility is prepared for the return and can process it efficiently.
When the parcel arrives:
- The reference is matched to the return.
- The return is processed, and the status is recorded.
- Details are sent to you for further action if needed.